PCBs 


68HC11e2 SBC

This is the workhorse behind most of the microcontrol stuff I've done in recent years. 
Features 

  • 69HC11E2 processor.
  • 64K static ram.
  • RS232 interface.
  • switched mode 5 volt PSU
  • output port to program slave HC11 cards - this is often used for other purposes.
  • dual crystals to allow 8 or 10 MHZ operation.
  • 8 analog or digital imputs.

This card is primarily used to write code for other HC11 based cards. The card uses my in-house protocol to download my forth system from a PC at reset. Sometimes the complete card has been used in target applications such as the "stretch" project or partly populated as the the "dynamic visual accuity" (light house) project. Usually it is use to compile target code for embedded HC11 projects. The card can also program the target system via a serial interface. Generally it runs slightly over speed @ 10 meg to allow the RS232 interface to run @ 38.4 KBD. The card is also used to try out new hardware and software before building new PCBs. 


68HC16 SBC

This is the HC16 version of the previous PCB. It was intended to supersede the HC11 but has only been used for one dedicated project. I'm unlikely to use it much in future, the HC12 seems like a better choice for projects needing more power than the HC11 can provide. 
Features:-

  • 68HC11Z1 processor.
  • >128 K static RAM
  • >128 K flash rom
  • Graphical LCD inferface.
  • Dual switched mode regulator +5 volts and -12 for LCD.
  • Background debug port.
  • 8 * 8 bit a/d port
  • RS232 interface
  • most but not all i/o brought out.

The only stand alone project using this card was an eye-tracker with a simple GUI inferface on the LCD - this device was also reprogramed to control a stepper motor controlled syringe.


These  are the PCBs I've done for Optometry up till may 1998  
Stereo Acuity tester.

  • 68hc11e2 based
  • Drives two low power stepper motors using lt1027 drivers.
  • Drives 4 MOSFETs to control lamps etc.
  • Inputs for 5 opto-switches.
  • 5+4 general purpose i/o lines.
  • 5 volt linear regulator.
  • RS232 interface.


Interferometer controller board.  
This is the controller card for a interferometer (still in progress). 

  • 68hc11e2 based
  • Driver 4 steppers via extral driver boards.
  • 5 inputs for opto-switches
  • 6 inputs for switches etc.
  • 5 volt linear regultor
  • RS232 interface.


Dual stepper driver board.  
Drive two small steppers and two mosfets. This was a companion board for the interferometer controller board (imcpu.pcb)


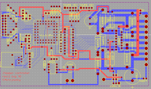
Stepper controller  

Stand alone 68HC11e2 based motor control. Uses L297(controller)  and L298 (chopper drive) two drive one medium power stepper. This was used to spin a drum. Thumbwheel switches control the speed. Misc I/O lines also available. 


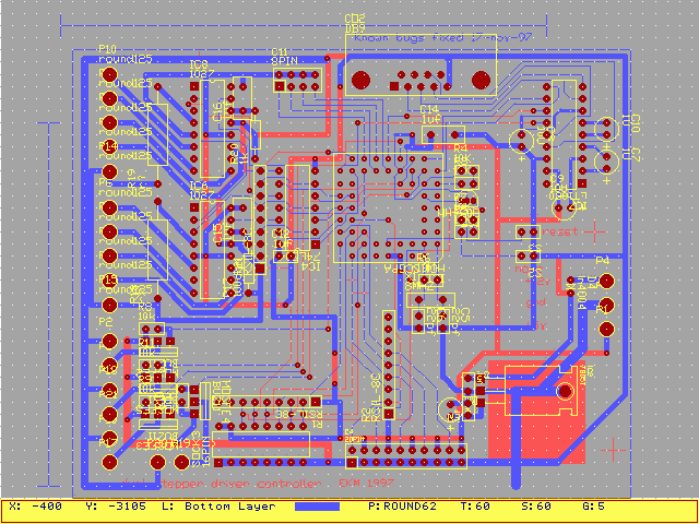
Multiple stepper cpu board.  

Yet another stepper project - never completed. 

  • 68HC11 based.
  • drives up the 5 stepper via external drivers.
  • inputs from 5 opto-switches.
  • 5 volt serial interface to response box.
  • 5 volt swithced mode regulator.


Stepper driver.

Driver for "multi stepper controller", 297 and 298 controller driver pair for hi current chopper drive.

 


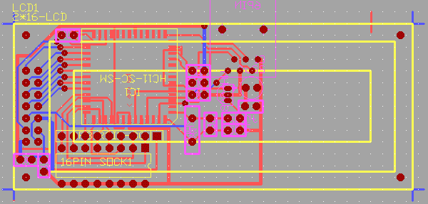
LCD controller. 
 

Companion card for "Multi stepper PCB" 

  • 68HC11 based.
  • controls a piggy back 2*16 char LCD panel.
  • inputs 7 switches
  • 5 volt serial interface to "Multi stepper PCB"